48re transmission wiring diagram

[DIAGRAM] 1999 Dodge Diesel 2500 Transmission Diagram Shift Solenoid. 16 Images about [DIAGRAM] 1999 Dodge Diesel 2500 Transmission Diagram Shift Solenoid : 2005 dodge ram 3500 what do these code errors mean P0643 p0713 p1754, 46re Transmission Parts Diagram - Free Wiring Diagram and also 2005 dodge ram 3500 what do these code errors mean P0643 p0713 p1754.

[DIAGRAM] 1999 Dodge Diesel 2500 Transmission Diagram Shift Solenoid

[DIAGRAM] 1999 Dodge Diesel 2500 Transmission Diagram Shift Solenoid eteachingplus.de

cummins

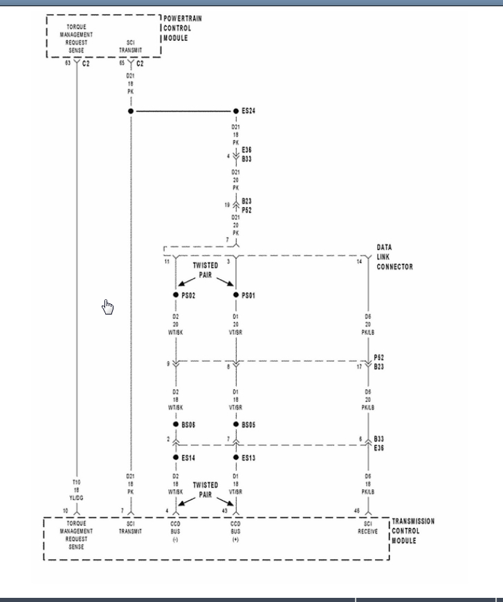
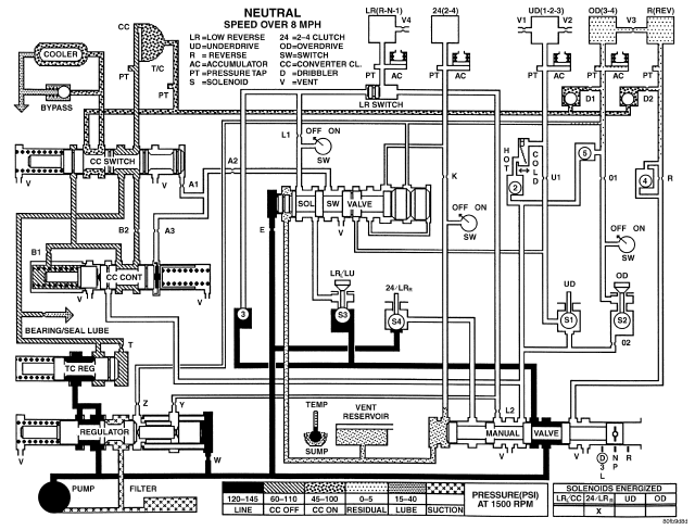
SCHEMATICS AND DIAGRAMS - 42RLE TRANSMISSION

SCHEMATICS AND DIAGRAMS - 42RLE TRANSMISSION s3.amazonaws.com

Repair Guides

Repair Guides www.autozone.com

2001 repair wiring diagram overall guide electrical sequential transmission fig manual

Miata Brainstorm Headlights Wiring Diagram

Miata Brainstorm Headlights Wiring Diagram wiringall.com

miata headlights headlight brainstorm conversion wiring fixed diagram light pop gold wiringall upvote dont question please low profile several finally

Transmission Wiring Diagram: Looking For A Transmission Wiring

Transmission Wiring Diagram: Looking for a Transmission Wiring www.2carpros.com

46re Transmission Parts Diagram - Free Wiring Diagram

46re Transmission Parts Diagram - Free Wiring Diagram jalishamav.blogspot.com

parts transmission diagram 46re 46rh a518 wiring whatever takes

Transmission Wiring Diagrams Please?: My Does Not Want To Engage

Transmission Wiring Diagrams Please?: My Does Not Want to Engage www.2carpros.com

diagrams wiring transmission please enlarge

Dodge Ram 1500 Solenoid. Transmission Overdrive - 52118500AB | Myrtle

Dodge Ram 1500 Solenoid. Transmission overdrive - 52118500AB | Myrtle www.moparpartsinc.com

solenoid overdrive dodge connector

2005 Dodge Ram 3500 What Do These Code Errors Mean P0643 P0713 P1754

2005 dodge ram 3500 what do these code errors mean P0643 p0713 p1754 www.justanswer.com

2005 dodge ram code 2500 diesel wiring p1754 p0713 errors solenoid turbo p0107 justanswer

Pin Out For The Middle Plug On The Pcm For 6l - Diesel Truck Forum

Pin out for the middle plug on the pcm for 6l - Diesel Truck Forum www.thedieselgarage.com

pcm plug cummins 2005 diesel 2007 0l crank sensor lariat 6l middle 2003 power truck conversion stroke water

42rle Wiring Diagram | Repair Manual

42rle Wiring Diagram | Repair Manual 2.usa.kinglimo.nl

42rle

42re Wiring Diagram - Wiring Diagram Networks

42re Wiring Diagram - Wiring Diagram Networks kelvin-okl.blogspot.com

42re 42rh

[DIAGRAM] 1999 Dodge Diesel 2500 Transmission Diagram Shift Solenoid

[DIAGRAM] 1999 Dodge Diesel 2500 Transmission Diagram Shift Solenoid eteachingplus.de

2500 47re

Transmission Wiring Diagrams: We Have A Transmission Modular

Transmission Wiring Diagrams: We Have a Transmission Modular www.2carpros.com

SCHEMATICS AND DIAGRAMS - 42RLE TRANSMISSION

SCHEMATICS AND DIAGRAMS - 42RLE TRANSMISSION s3.amazonaws.com

48re Transmission Wiring Harness - 2006 04.5-07 Ram 2500 Diesel #06

48re Transmission Wiring Harness - 2006 04.5-07 Ram 2500 Diesel #06 www.ebay.com

wiring 48re harness transmission 2500 ram 2006 diesel

42re 42rh. 42rle wiring diagram. Dodge ram 1500 solenoid. transmission overdrive